标准型站点 品牌/外贸站点 营销型网站建设 H5响应式网站建设 模板网站建设
三主关键词优化 五主关键词优化 八主关键词优化 SEM推广 快速排名上线
电商商城APP 行业标准化APP 手机网站开发 移动商城定制 微信H5开发
企业展示型 品牌营销型 电商平台型 行业解决方案 自定义开发型
公众微信代运营 微商城 微信朋友圈广告 微信广点通 微信活动
商标设计 VI定制设计 画册设计 包装设计 卡通形象设计
400电话 网站托管维护 云服务器 可信网站认证 诚信网站认证 网站备案服务
腾讯企业邮箱 企业QQ 营销QQ 腾讯企点 企业微信
登录注册
客服专线
400-666-6869
意见反馈
感谢您的建议与反馈
关闭导航墙
返回顶部
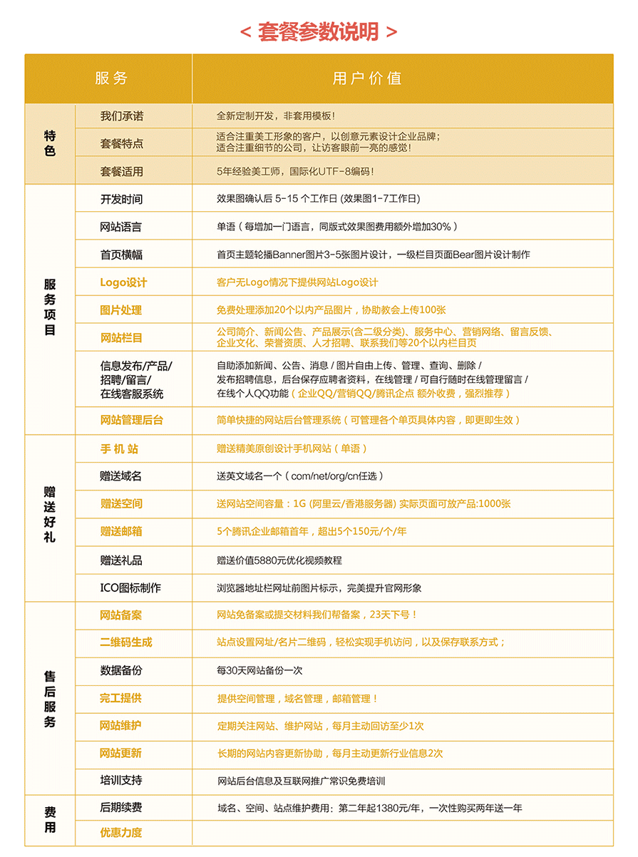
品牌/外贸站点
商品特点:品牌+外贸型类客户,注重美工形象,以创意元素设计企业品牌,让访客眼前一亮的感觉。
同行价: ¥9880.00
价 格: ¥6880.00
全新定制,非套用模板!赠送域名+赠送单语手机网站+1G云服务器-5个腾讯企业邮箱首年
查看更多
暂无评论